La rete

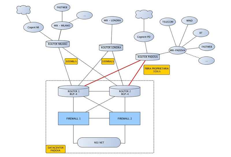
La rete del DataCenter di Internetimage.it è progettata per garantire la massima ridondanza verso tutti i fornitori ed ISP di peering.

E’ presente una fibra proprietaria in collaborazione con un'altro carrier che collega il datacenter con il VSIX (Mix di Padova). Da li partono i collegamenti di peering con i maggiori carrier (Telecom, Fastweb, Wind, Google, British Telecom, Cogent, Infracom, Ascotlc, Garr, Regione Veneto, TOPIX (MIX-Torino), etc).

Per non essere dipendenti completamente dal Mix di Padova abbiamo un collegamento diretto con un altro fornitore direttamente in Datacenter.

Utilizziamo il protocollo BGP-4 con doppio router e doppia sessione per ogni router. A valle dei due router abbiamo due firewall collegati ognuno con i router di core per garantirne la massima ridondanza.